最新消息
公告仁愛鄉辦理塑膠布溫網室-塑膠布(網)及整體結構113年康芮颱風農業天然災害現金救助及利率貸款地區
更新日期:2024 年 11 月 06 日
#農業部 公告
公告仁愛鄉辦理塑膠布溫網室-塑膠布(網)及整體結構113年康芮颱風農業天然災害現金救助及利率貸款地區。
提醒農民朋友~
受理日期:113年11月5日至11月18日止。
受理機關:南投縣仁愛鄉公所
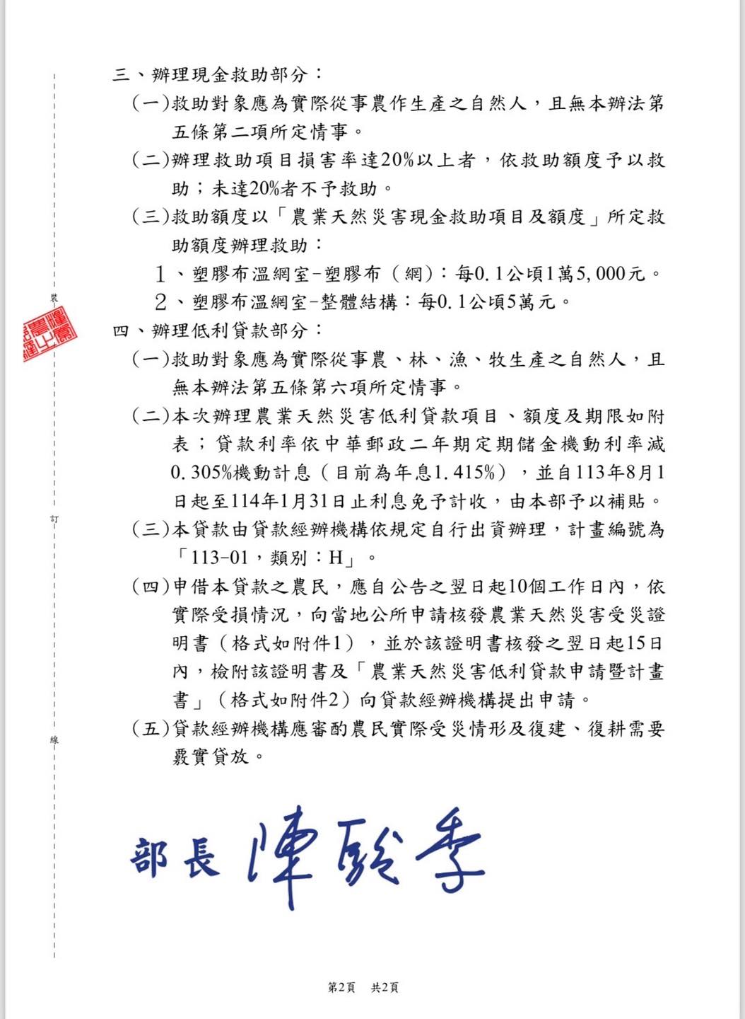
現金救助:損害率達20%以上。
救助額度:塑膠布溫網室-塑膠布(網):每0.1公頃1萬5仟元。
塑膠布溫網室-整體結構:每0.1公頃5萬元。
低利率貸款:依公告內容相關規定辦理。
#仁愛鄉農會關心您
#康芮颱風
(於圖片點選右鍵以新視窗或新分頁開啟即可參閱放大圖檔)




